人工智能(AI)正以前所未有的速度重塑科学研究的范式。在生物化学、药物化学、有机化学与无机化学等多个领域,AI已展现出卓越的建模与预测能力,取得了显著成果。然而,在高分子科学中,AI的潜力尚未充分释放,仍面临诸多挑战。一方面,高分子领域所积累的数据资源极为稀缺和碎片化,且缺少标准化的制备和测试流程,因此往往面临“无数据可用”的窘境。另一方面,高分子结构复杂多样,使得如何让计算机“理解”并有效表征高分子结构,成为建模中的关键难题。
为此,浙江大学高分子科学与工程学系计剑教授、张鹏研究员团队开发了一套AI指导的工作流(PolyCLOVER),用于功能高分子材料的智能设计。PolyCLOVER结合了多阶段自监督学习、主动学习和高通量实验,能高效地在广阔的高分子化学空间中导航,迭代式地推动功能材料的自主进化。将其应用于约10万量级的聚(β氨基酯)高分子化学库,研究团队仅用20天就发现了多种具有自组装能力的强效高分子抗生素。体外和体内实验表明,这些高分子抗生素不仅可以用于单独治疗,还可用作抗生素载体,恢复细菌对青霉素的敏感性。结果表明,PolyCLOVER是一个强大的框架,能够有效应对冷启动问题,在无需依赖外部标注数据的前提下,实现对新型功能高分子材料的高效发现。

2026年1月21日,相关成果以“Iterative discovery of potent polymeric antibiotics via multi-stage and multi-task learning against antimicrobial resistance”为题发表在《Nature Communications》,吴宇晖、王聪、沈欣恬博士研究生为论文共同第一作者。

PolyCLOVER是在研究团队此前开发的高分子材料基座模型PerioGT(Nat Comput Sci, 2025, 5, 1214-1226)的基础上进一步拓展的。PerioGT基于周期性感知的预训练策略,利用海量的无标签高分子结构进行自监督学习,学习高分子通用的化学知识。
在这项研究中,研究团队基于多组分迈克尔加成反应,通过调节单体类型和比例,构建了包含约10万种聚(β氨基酯)的化学库,用于后续组合优化。为了更充分地利用该实际筛选场景中的结构先验,并弥合预训练和下游任务之间的差异,受到垂直领域大语言模型的启发,PolyCLOVER采用了一种渐进式训练策略:依次使用(1)大规模的通用高分子结构(100万、自监督,即PerioGT);(2)筛选所用的聚(β氨基酯)高分子化学库(10万、自监督)以及(3)少量的标注数据(监督)对模型进行训练,使模型能够高效地利用有限的数据。然后将该模型嵌入到主动学习框架中,通过综合考虑预测活性、不确定性以及结构多样性来推荐用于实验合成和测试的候选样本。新生成的数据用于重新校准模型,从而实现迭代优化,最终推动高分子材料在广阔且复杂的化学空间中自主进化(图1)。

图1 | a,工作流概况。b,聚(β氨基酯)化学库构建。c,体外和体内实验。
作者首先通过随机抽样的形式来构建200余个初始标注数据,他们发现大多数样本表现出低抗菌性,而极少数具有抗菌性的样本则表现出高溶血性。这突显了在实现高抗菌性和低溶血性之间取得平衡的挑战,强调了AI在指导高分子抗生素设计中的重要价值。随后作者团队利用初始数据评估了模型表现,结果表明提出的多阶段学习策略可以在数据稀缺场景下显著提升模型性能(图2)。

图2 | a,b, 初始数据分布。c-g, 模型性能评估。
随后,模型根据预测活性、不确定性和多样性推荐候选样本。经过五轮迭代优化,所获得材料的性能较初始数据集显著提升,研究团队仅用20天便筛选出数十种强效高分子抗生素(图3)。

图3 | 迭代式发现结果。a,工作流所需时间。b-f, 性能优化趋势。g, 单体频率。h, 所得材料性能分布。
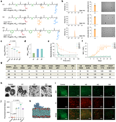
随后,研究团队对选择性最高的三种材料(H1–3)进行了详细的体外表征(图4)。结果表明,H1–3可自组装为纳米颗粒(SANPs),在对MRSA展现出显著抑菌活性的同时,兼具良好的溶血与细胞相容性。与传统抗生素相比,这些SANPs杀菌速度更快、稳定性更高,且不易诱导耐药。此外,H1–3还对多种临床分离的多重耐药细菌表现出强大的活性。进一步机制研究发现,其主要通过破坏细菌细胞膜发挥杀菌作用。

图4 | 体外表征结果。a, H1–3结构。b,自组装性能。c,杀菌性能。d,稳定性。e,杀菌动力学。f,耐药性变化。g,对抗临床分离的多重耐药菌结果。h-i, 机理研究。
研究团队进一步在小鼠肺部感染模型中评估了SANPs的体内治疗效果(图5)。结果显示,H1–3可显著降低肺部细菌负载、修复组织损伤,并有效缓解炎症反应,整体疗效与传统抗生素相当。

图5 | 小鼠肺炎模型
更进一步,研究团队还发现H1–3还可作为抗生素佐剂使用。以H2为代表的SANPs可高效包载青霉素G,形成稳定的纳米复合体,有效恢复MRSA对青霉素的敏感性。在致死性腹膜炎小鼠模型中,H2-PG联合体系表现出与强效抗生素相当的治疗效果,且在体内无明显毒性,展现出“自抗菌+协同抗生素”的双重功能,为解决耐药性问题提供了新的策略。

图6 | SANPs与抗生素的协同治疗效果。a-c, H1–3与PG共组装。d-h, 小鼠腹膜炎实验结果。
综上,PolyCLOVER构建了一个数据高效、可自主进化的功能高分子材料设计平台,能在大型化学空间中快速锁定具备目标性能的候选材料。更进一步,该框架具备良好的通用性和可扩展性,未来有望拓展至更多类型的聚合物骨架与复杂拓扑结构(如分支型、星形等)。PolyCLOVER为下一代功能高分子材料的智能发现提供了一个具有适应性、可持续学习能力与结构扩展潜力的通用框架,开启了AI赋能高分子设计的新范式。
原文链接:https://www.nature.com/articles/s41467-026-68682-z
- 华东理工大学林嘉平教授/高梁副教授 Adv. Mater. 综述:AI驱动高分子材料智能设计 2025-11-26
- 浙大张林教授团队/杭电梁立军副研究员 Nat. Sustain.:AI驱动净水膜迈向智造时代 2025-08-27
- 郑州大学化学学院张伟教授团队招聘教师、博士后 - 高分子合成、手性高分子、超分子组装和功能高分子材料、DFT和分子动力学计算合成/组装 2026-03-17
- 郑州大学化学学院张伟教授团队招聘教师及博士后 - 高分子合成、手性高分子、超分子组装和功能高分子材料、DFT和分子动力学计算合成/组装 2026-01-12
- 清华大学李琦课题组诚聘博士后 - 材料、化工、电气 2025-10-27