界面聚合作为一种通用的聚合物膜设计平台技术,在微胶囊化等领域的应用仍受限于试错式的经验方法,其根本原因在于缺乏定量化的理性设计准则。与侧重纳米结构调控和分离效率的界面聚合分离膜不同,微胶囊化更关注封装效率,这使得传统的膜理论与设计参数难以满足微胶囊多样化的设计要求。本研究通过可解释机器学习与显式符号算法对界面聚合过程进行系统性解耦,突破了上述限制,并基于反应扩散机理解析出量化的设计准则。所构建的数据驱动平台整合了分子热力学、聚合动力学及乳液稳定性的界面参数,识别出以往被忽视却主导微胶囊形成的关键描述符。该平台不仅建立了可预测的“分子-工艺-结构-性能”关联模型,还实现了对微胶囊关键性能的可编程调控,如封装效率(30%–95%)、平均粒径(100–400μm)以及壳层厚度与半径比(0.005–1),适用于包括疏水性、亲水性乃至高反应性化合物(如甲苯二异氰酸酯与胺类)在内的多种活性载荷。这项工作不仅推动了对微胶囊化中复杂多相相互作用的理解,也为高通量聚合物微胶囊的量化设计建立了新范式,在功能性微纳颗粒、催化微反应器、数字细胞及多功能膜材料等领域具有广泛的应用前景。
近日,香港科技大学杨晶磊教授团队通过可解释性机器学习算法对界面聚合微胶囊化(MIP)进行系统性解耦和量化设计准则提取,开发了基于物理机制的数据驱动微胶囊设计平台(图1);构建了世界首个界面聚合微胶囊化领域的分子-工艺-结构-性能(CPSP)数据库(图2);系统性整合及解耦了MIP中O/W(水包油)和W/O(油包水)体系CPSP参数的预测显著性与偏依赖性差异(图3.1 & 3.2);并借助符号回归衍生算法和反应扩散物理机制挖掘了微胶囊化设计的隐藏描述符及协同竞争耦合的量化设计准则(图4)。本研究提取的设计准则加速了高通量微胶囊虚拟设计(图5)指导了疏水和亲水性分子的普适性封装实验验证(图6),以及超疏水和自修复微胶囊的功能化和控制释放设计(图7)。这项研究工作打开了微胶囊等界面聚合膜系统材料的物理和化学场耦合黑盒子,迁移其为可物理解释的预测性数据驱动设计范式,为微胶囊化的性能预测和解析(封装效率,平均粒径,壳结构,颗粒形貌,壳层纳米孔隙率和壳表面水接触角)提供了理性设计指南,同时拓展及定义了微胶囊复合材料的广义设计空间供后续研究者探索与创新(图8)。
2026年1月18日,该工作以“Programming Interfacial Polymerization: Machine Learning Unveils Quantitative Rational Design Rules for Microcapsules and Beyond“为题发表在 《Advanced Materials》上。文章第一作者为香港科技大学博士生韩昱子。

图1. 基于物理机制的数据驱动平台实现可预测的微胶囊化设计

图2. 基于界面聚合的微胶囊分子-工艺-结构-性能数据库

图3.1 可解释性机器学习的性能表现

图3.2 微胶囊化工艺参数偏依赖性的ALE解耦(原文Figure S7)

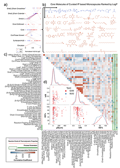
图4. 通过符号算法与偏依赖分析提取的用于封装效率设计描述符

图5.界面聚合微胶囊化高通量虚拟设计流程

图6.疏水性和亲水性化合物的普适性封装实验验证

图7.面向超疏水与自修复功能的微胶囊理性设计及多尺度表征

图8. 界面聚合微胶囊化的理性设计指南及其他胶囊化方法(溶剂蒸发、悬浮聚合、原位聚合)在预测封装效率层面的设计空间(Ashby Plot)对比
本研究突破了界面聚合传统上受限于特定应用的边界,引入了基于数据驱动的平台,通过可解释性机器学习实现对界面聚合结果的可编程控制。此工作超越了长期制约微胶囊化乃至整个界面聚合领域的经验性研究范式,通过解析以单体分配系数等关键描述符为代表的机理导向定量设计规则,建立了可预测的化学工艺结构性能关系,进而实现对聚合物微胶囊封装效率、尺寸和壳层结构的可编程设计。该平台在成功包封多种功能性载荷方面展现出强大鲁棒性。更重要的是,所揭示的机理并不局限于微胶囊化领域。所提取的基础描述符与设计准则为界面聚合的理性设计提供了系统性框架。这项工作标志着微胶囊复合材料合成从“试错式”经验模式向“可预测、可编程”研究范式的转变。其影响不仅直接推动微胶囊化技术的发展,更可广泛拓展至先进聚合物薄膜、催化微反应器、数字细胞及下一代功能膜材料的理性设计与制备。通过搭建连接分子层面理解与宏观性能的基础平台,本研究为加速界面聚合在整个材料领域的创新应用开辟了新路径。
原文链接:https://advanced.onlinelibrary.wiley.com/doi/abs/10.1002/adma.202517708
下载:该篇论文。
- 江苏大学聂仪晶教授团队 Macromolecules:分子模拟+机器学习双轮驱动 - 高强度高愈合效率氢键自愈合聚合物理性设计新范式 2026-05-06
- 港科大杨晶磊/加州理工 William A. Goddard III《ACS Catal.》:结合机器学习势函数与量子化学 - 探究界面聚合中的单分子水催化效应 2026-03-20
- 浙江大学肖锐研究员团队 AFM:机器学习辅助4D打印液晶弹性体复合结构快速逆向设计 2025-12-13
- 山东农大刘峰/张大侠团队 AFM:界面聚合过程中油相亲水性对膜形成动力学的多角度影响 2026-02-11
- 东华大学武培怡/吴慧青团队 Nat. Commun.:低共熔溶剂/烷烃界面聚合助力制备高性能聚酰胺有机溶剂纳滤膜 2025-09-26
- 华科大/哈工大 Adv. Mater.:类固相限域界面聚合 - COP 膜受控 2D 生长的通用平台 2025-07-16
- 香港科技大学杨晶磊教授团队 CEJ:巧妙利用流变性能反转助力离子液体基剪切增稠液的微胶囊化及其多功能应用 2022-12-13