光动力治疗(PDT)在肿瘤治疗中具有广泛的应用前景。然而,在分子层面,传统Ⅱ型光敏剂受肿瘤乏氧微环境限制显著降低治疗疗效,相比之下,I型光敏剂对氧依赖较低,更适合持续治疗,但存在光热泄漏损失能量、损害治疗的精准性与安全性等问题。此外,聚乙二醇(PEG)作为FDA批准的生物防污性材料,常用于纳米载体的修饰,但重复使用会诱导抗PEG抗体产生,引发加速血液清除(ABC)效应,显著影响多次给药治疗的效果。因此,如何克服氧气依赖性、光热泄漏以及多次给药的ABC现象,对于推动光动力治疗的临床应用具有重要的价值。
近日,南京邮电大学周晖副教授、西北工业大学胡文博教授、山东大学崔基炜教授和高丽大学Jong Seung Kim教授研究团队联合开发了一种基于PEG纳米载体的近红外二区(NIR-II)光动力递送系统(KD1@HPEG NPs)。该团队设计的硫代吡咯离子型光敏剂KD1包含一个刚性的电子供体取代基,发生轨道重组,实现氧非依赖的光动力效应并避免光热泄漏的发生。利用ZIF-8模板法制备的靶向PEG纳米载体负载KD1光敏剂,多次给药后仍能避免抗PEG抗体的产生,有效地规避ABC现象的发生,实现重复给药下的免疫逃逸,增强了肿瘤部位的有效积累。研究发现,KD1@HPEG NPs可通过线粒体功能障碍与GPX4调控的铁死亡双通路协同诱导肿瘤细胞凋亡,在4T1乳腺癌中表现出优异的治疗效果。该纳米递送系统整合了Ⅰ型光化学机制、NIR-II分子成像与避免ABC现象的多重功能,实现了可重复且精确的肿瘤治疗,为推动光动力疗法提供一种新思路。
2026年3月9日,该工作以“Immune-Evasive NIR-II Nanoplatforms for Repeatable Photodynamic Therapy”为题发表在J. Am. Chem. Soc.上。论文第一作者为高丽大学博士后丁启航、山东大学博士后李梦琦和成都大学副教授梅凌。

图1. KD1@HPEG 纳米颗粒的分子设计及作用机制,通过铁死亡机制实现可重复的光动力治疗。
研究团队设计合成了光敏剂KD1,通过引入刚性供电子取代基4-吗啉苯甲醛,实现显著的轨道重构。该分子显著促进型I型ROS生成(以超氧阴离子为主,单线态氧为辅),并且有效抑制非辐射衰减,最大限度降低光热泄漏,其光热转换效率仅34.2%,远低于同类衍生物,避免了非特异性组织损伤(图2)。利用ZIF-8模板法,可以将KD1有效包封进靶向PEG纳米颗粒中,并保持其良好的光热效果(图3)。

图2. 六种硫代吡咯离子衍生物的(a)分子结构、(b)紫外-可见吸收光谱以及(c)808 nm激光下的发射光谱。(d)通过DPBF溶血评估KD1的光动力活性。(e)标准化DPBF 衰减曲线。(f)DHR123检测O2?–的生成。(g)SOCG 检测1O2生成。(h)近红外II区下KD1的光稳定性。(i)808 nm激光下的(i)光热加热曲线和(i)图像。

图3. (a)利用ZIF-8模板制备KD1@PEG和KD1@HPEG纳米颗粒的示意图。KD1@PEG和KD1@HPEG 纳米颗粒的(b)ZIF-8 图像和(c)去除ZIF-8后的TEM图像。(d)KD1-PEG、KD1@PEG和KD1@HPEG纳米颗粒的Zeta电位和(e)紫外-可见吸收光谱。(f)10 mM GSH中KD1的释放曲线。纳米颗粒(g)在PBS中的粒径分布曲线和(h)在PBS中30天内的尺寸分布。(i)在880 nm激光照射下KD1@HPEG和ICG 的荧光稳定性比较。
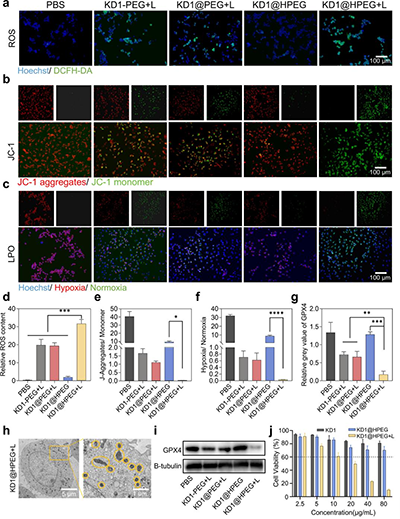
体外实验证实,KD1@HPEG NPs被肿瘤细胞摄取后,在激光照射下可大量生成I型 ROS,通过线粒体功能障碍与GPX4调控的铁死亡双通路诱导肿瘤细胞凋亡:ROS破坏线粒体膜电位引发线粒体死亡,同时消耗细胞内GSH、下调GPX4表达,导致脂质过氧化大量累积,最终实现肿瘤细胞的高效杀伤(图4)。

图4. (a)细胞内活性氧生成的图像。(b、e)JC-1染色图像及线粒体膜电位的定量分析。(c、f)C11-BODIPY检测脂质过氧化(LPO)的水平。(d)与(a)相关的活性氧强度的定量分析。(g、i)蛋白质印迹和荧光定量显示GPX4 的下调。(h)KD1@HPEG+激光组处理后细胞的TEM图像。(j)细胞活死检测结果。
该纳米递送系统,在多次注射后能够避免产生抗PEG抗体(IgM和IgG)水平的显著提升,并且在肿瘤部位保持良好的NIR-II成像效果,证明了其避免ABC效应的能力,为可重复光动力治疗提供了有力保障(图5)。

图5. (a)纳米颗粒注射后3、6 和12 h后荷瘤小鼠的NIR-II成像定量统计。(b)多次给药的治疗方案。(c)RAW264.7和(d)4T1细胞对KD1@PEG和KD1@HPEG纳米颗粒的摄取。(注射KD1@PEG和KD1@HPEG纳米颗粒后,小鼠体内(e)IgM和(f)IgG水平。(g)多次注射后的小鼠体内的(g)NIR-II荧光强度图像和(h)定量统计。
上述研究工作得到国家自然科学基金的资助和支持。
原文链接:https://pubs.acs.org/doi/10.1021/jacs.5c21383
- 中山大学张泽平/容敏智/章明秋 AFM:通过调控电化学迁移将金属线路板的可靠性隐患转化为一种自动触发、可重复的金属线路修复策略 2025-12-31
- 复旦大学朱亮亮团队 Angew:高精度、可重复使用的溶剂检测新利器 2025-08-25
- 华科大吴豪等 Sci. Adv.:可重复使用柔性电子系统用于医疗健康监测 2025-06-26
- 香港中文大学(深圳)唐本忠院士团队 ACS Nano:基于AIEgen的可见光穿透器用于深层组织感染的光动力治疗 2024-10-21
- 吉大杨英威教授、王林教授《Nano Lett.》:新型柱芳烃基共价有机骨架材料助力精准清除牙周致病菌 →放大光动力治疗效果 2024-10-21
- 仰大勇/刘培峰/姚池合作 AM:DNA纳米复合物用于基因编辑系统和光动力治疗试剂可控共递送 2024-01-19