近日,华东理工大学张伟安教授团队在衰老肿瘤光免疫治疗领域取得重要进展,首次报道了衰老肿瘤存在药物外排泵过表达的生物学现象,并针对这一问题设计了基于化学锚定策略的药物递送方案,有效解决药物外排问题,实现对衰老肿瘤免疫微环境的高效调控。
2026年4月13日,相关成果以“Chemical anchoring of immunotherapeutic drugs within senescent tumor cells overcomes senescence-driven immunotherapy resistance”为题发表于国际知名期刊《Nature Communications》。
细胞衰老是肿瘤治疗中一把"双刃剑"。一方面,诱导肿瘤细胞进入衰老状态可以阻断其无限增殖;另一方面,衰老肿瘤细胞通过分泌衰老相关分泌表型(SASP)调控免疫微环境,其中免疫原性SASP可招募免疫细胞、增强抗肿瘤免疫,而免疫抑制性SASP则抑制免疫应答、促进肿瘤免疫逃逸和转移。此外,研究发现肿瘤细胞进入衰老状态后药物外排泵的表达显著上调,进一步加剧多药耐药和免疫治疗抵抗。因此,如何在衰老肿瘤细胞内实现药物的有效滞留以及调控SASP的免疫特性,是目前亟需解决的关键科学问题。
研究者设计了一种基于化学锚定策略的免疫治疗药物DN-Ghcy,用于克服药物外排泵以及免疫抑制型SASP介导的衰老肿瘤耐药 (图1)。DN是由PD-L1结合肽(DT300)和IDO抑制剂(NLG919)通过活性氧可断裂的连接子偶联形成的两亲性分子,Ghcy则是β-D-半乳糖基修饰的醌甲基前体与硫代半菁偶联形成的两亲性光敏剂,两者通过两亲性共组装形成组装体DN-Ghcy。

图1. DN-Ghcy的结构及其抑制药物外排泵增强抗肿瘤作用机制示意图。
研究者首先对纳米药物的形貌及光化学性质进行表征(图2)。透射电子显微镜和动态光散射表征显示,DN-Ghcy呈现均匀球形形貌,在生理环境具有良好的稳定性。活性氧产生能力验证表明,近红外光照下,DN-Ghcy可产生单线态氧,高效触发NLG919释放。SA-β-gal响应性实验证实,在β-gal和BSA存在下,DN-Ghcy发生红移吸收和荧光增强,SDS-PAGE和质谱分析明确验证了其与BSA的共价结合。这些结果表明DN-Ghcy具有良好的稳定性、活性氧响应性和SA-β-gal触发的蛋白结合能力。

图2. DN-Ghcy的形貌及光化学性质表征。
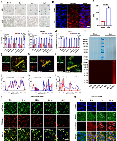
细胞实验揭示了衰老肿瘤细胞面临的关键挑战:治疗诱导的衰老4T1细胞中,药物外排泵P-gp及其编码基因表达显著上调,形成“增强的外排环境”(图3)。DN-Ghcy经PD-L1介导的内吞进入细胞后,精准靶向溶酶体,在SA-β-gal催化下与溶酶体蛋白发生共价锚定,有效规避了外排泵导致的药物外排。在非衰老肿瘤细胞中,DT300和NLG919可有效下调PD-L1和IDO-1表达;然而在衰老细胞中,由于药物外排增强,这两种药物几乎失效。DN-Ghcy治疗则成功克服了这一障碍,显著降低了衰老细胞中PD-L1和IDO-1的表达水平。SASP重编程分析显示,DN-Ghcy治疗可显著上调免疫激活因子,同时大幅下调免疫抑制因子,成功将免疫抑制性STME逆转为免疫激活状态。动物实验进一步验证了DN-Ghcy的卓越疗效。在4T1皮下瘤模型中,DN-Ghcy治疗使肿瘤抑制率显著优于非锚定对照组,并延长了生存期。在4T1-Luc转移小鼠模型中,DN-Ghcy治疗实现了肺转移完全抑制。在19月龄老年小鼠模型中,DN-Ghcy治疗实现肿瘤抑制并改善了衰老相关表型,证实了该策略在广泛年龄段人群中的应用潜力。

图3. DN-Ghcy通过化学锚定在衰老肿瘤细胞高效富集。
华东理工大学张伟安教授课题组长期致力于功能高分子的构建和应用研究,近年来课题组针对光动力治疗中起关键作用的光敏剂递送效率低、聚集失活以及吸收光波长短等问题,结合高分子材料精准设计的工作基础,在新型光敏剂的设计和应用方面开展了系统性创新工作。研究工作相继发表在Nature Materials, PNAS, Nature Communications, Advanced Materials, Angewandte Chemie International Edition, CCS Chemistry, Biomaterials, Macromolecules和Biomacromolecules等期刊上,同时受邀在Progress in Polymer Science及《高分子学报》撰写综述或专论。
本研究工作得到了国家自然科学基金重点项目和面上项目,以及上海市科学技术委员会项目等资助。
原文链接:https://www.nature.com/articles/s41467-026-71549-y
- 暂无相关新闻