糖尿病是全球导致死亡和残疾的主要原因之一,预计到2050年,糖尿病患者数量将达13.1亿。当前血糖管理主要依赖每日多次皮下注射胰岛素。然而,复杂的日常生理活动使血糖优化控制复杂化,限制了胰岛素调节血糖水平的疗效,此外反复皮下注射给患者带来沉重的治疗负担和压力。目前临床使用的多种长效胰岛素有望长期有效调控血糖水平并降低注射频率,但因其在餐后血糖负荷消退后仍持续发挥作用,潜在地增加了低血糖风险。
刘润辉教授课题组在前期研究中,提出了以优异生物安全性的聚噁唑啉模拟天然多肽,创新性地实现了基于聚噁唑啉骨架的功能性多肽模拟,发现了具有多种生物活性的聚噁唑啉活性分子(Angew. Chem. Int. Ed. 2020, 59, 6412,VIP论文,ESI高被引;Angew. Chem. Int. Ed. 2022, 61, e202200778,VIP论文;J. Am. Chem. Soc. 2023, 145, 25753,JACS Spotlight)。本研究进一步提出设计兼具良好生物相容性和与胰岛素形成强静电相互作用正电荷聚噁唑啉聚合物用于制备超长效葡萄糖响应性胰岛素制剂的新策略。在聚合物中引入双胍基团取代伯胺基与胰岛素通过静电作用形成复合物,通过氢键和盐桥双重作用与胰岛素形成更强相互作用,获得更高和更稳定的胰岛素负载能力(图1),进一步在聚合物侧链修饰4-羧基-3-氟苯硼酸(FPBA)实现葡萄糖响应性胰岛素释放。在1型糖尿病动物模型中,单次皮下注射可维持糖尿病猪正常血糖超过192小时,且极少出现高血糖和低血糖事件(图1)。本研究为超长效葡萄糖响应性胰岛素制剂的开发和临床糖尿病人血糖管理提供了一种极具潜力的选择。

图1. 葡萄糖响应型聚合物-胰岛素制剂的设计策略。
2025年10月23日,该研究成果以“Poly-(bis(guanidinium)-oxazoline)-Insulin Complex Exerting Long-Acting Glucose-Responsive Insulin Release in Mice and Minipigs”为题发表在Journal of the American Chemical Society (DOI : 10.1021/jacs.5c12605)。

图2. 葡萄糖响应性聚合物合成与体外生物相容性研究
本研究使用三氟甲磺酸甲酯作为引发剂通过阳离子开环聚合反应合成链长20mer聚噁唑啉聚合物,去除保护基并进行双胍基化修饰得到双胍基化聚(2-噁唑啉)(Pox-BiGua)(图2a)。进一步通过N-羟基琥珀酰亚胺(NHS)酯与双胍基团氨基的反应,合成了氟化苯硼酸(FPBA)修饰的Pox-BiGua(BiGuaxFPBAy, x + y = 100%, x = 50, 60, 70, 80, 90, 100%)。溶血和和细胞毒性研究结果表明,BiGuaxFPBAy系列聚合物对哺乳动物细胞呈现较低毒性(HC10和IC50值均大于400 μg/mL),结果表明BiGuaxFPBAy系列聚合物具有良好的生物相容性(图2e, 2f)。

图3. 不同聚合物的胰岛素结合能力与葡萄糖响应释放研究
胰岛素负载实验结果表明,FPBA功能化的BiGuaxFPBAy系列聚合物表现出92.7%至97.1%的较高胰岛素负载率(图3c)。葡萄糖与BiGuaxFPBAy聚合物中FPBA的结合会降低正电荷密度,从而减弱聚合物与胰岛素间的静电相互作用,导致胰岛素从复合物中释放(图3d)。葡萄糖响应释放结果表明BiGuaxFPBAy系列聚合物与胰岛素形成的胰岛素复合物均具有良好的葡萄糖浓度响应释放胰岛素的性能(图3e至3i)。聚合物中FPBA修饰度的增加会降低正电荷密度并提高葡萄糖结合能力,导致聚合物-胰岛素复合物稳定性下降和胰岛素释放失控。综合生物相容性和胰岛素响应性,他们将BiGua70FPBA30作为优选聚合物,其与胰岛素形成的复合物表现出高稳定性、灵敏可控的葡萄糖响应特性及良好生物相容性(图3b、3g和S18至S21)。

图4. BiGua70FPBA30-胰岛素复合物的表征、及长期储存稳定性研究。
通过异硫氰酸荧光素(FITC)标记的BiGua70FPBA30与罗丹明B(RhB)标记胰岛素的荧光共定位实验,进一步验证了胰岛素与聚合物的复合作用(图4a, b)。动态光散射(DLS)结果表明新制备的胰岛素复合物的粒径约为200 nm(图4e)。扫描电子显微镜(SEM)和透射电子显微镜(TEM)结果表明,复合物由大量纳米颗粒聚集形成(图4c, d),其松散多孔结构有利于葡萄糖和胰岛素的快速扩散与交换。ζ电位测定结果表明,胰岛素复合物的ζ电位测定值约为+30.0 mV(图4f),葡萄糖结合导致了胰岛素复合物电荷密度降低(图4f)。向复合物悬浮液中加入葡萄糖后,葡萄糖浓度立即下降,表明其具有快速结合葡萄糖和循环的脉冲式胰岛素释放能力(图4g, h)。在4°C储存90天后,该胰岛素复合物仍保持葡萄糖响应释放特性(图4i),且从复合物中释放的胰岛素仍保持其二级结构和生物活性(图4j)。

图5.胰岛素复合物的体内滞留特性及BiGua70FPBA30聚合物的体内生物分布研究。
在糖尿病小鼠模型中评估了胰岛素复合物中胰岛素与聚合物的滞留特性及生物分布。体内荧光成像结果显示:RhB-胰岛素复合物的清除速率显著低于游离的RhB-胰岛素。BiGua70FPBA30的生物分布研究结果发现,注射后4小时内BiGua70FPBA30主要分布于肝脏和肾脏(图5d);注射后4小时至96小时期间,BiGua70FPBA30各脏器中的荧光信号逐渐减弱(图5d);治疗96小时后,小鼠的主要器官中仅观察到微弱荧光,表明BiGua70FPBA30已被逐渐清除(图5d)。BiGua70FPBA30的清除过程与胰岛素复合物的体内作用同步,主要通过肝脏和肾脏代谢(图5e至5i)。

图6.胰岛素复合物治疗1型糖尿病小鼠的体内疗效评估。
胰岛素复合物在链脲佐菌素(STZ)诱导的1型糖尿病小鼠模型中表现出出色的治疗效果。实验结果表明等效胰岛素剂量为82.5 U/kg胰岛素复合物可维持糖尿病小鼠正常血糖超过48小时,显著长于同等剂量下的天然胰岛素(约2小时)和长效胰岛素甘精胰岛素Gla-300(9小时)(图6b)。复合物治疗组中40%的小鼠在治疗后60小时仍保持正常血糖,且所有小鼠血糖值均低于初始水平,表明复合物在60小时后仍持续有效(图6b, c)。腹腔葡萄糖耐量试验(IPGTT)结果表明,复合物治疗组的血糖在30分钟内恢复至正常水平,快于健康对照组120分钟的恢复速度(图6d, e),血糖显著升高的同时伴随血浆胰岛素的快速上升(图6f)。等效大剂量治疗实验结果表明,胰岛素复合物能将血糖维持在正常范围内超过120小时(图6g, h),且未发生低血糖事件。约50%的复合物治疗组小鼠在给药144小时后血糖仍低于初始水平,表明复合物的有效性可持续超过6天(图6g)。在治疗后3小时和4天进行的IPGTT实验结果表明,复合物能迅速将峰值血糖调节至正常水平,其趋势与健康小鼠一致(图6i至6k)。

图7.胰岛素复合物治疗1型糖尿病小型猪的体内疗效评估。
胰岛素复合物在链脲佐菌素(STZ)诱导的1型糖尿病巴马猪中表现出出色的治疗效果。复合物治疗的糖尿病小型猪在血糖显著升高时,伴随血浆胰岛素的急剧上升及随后逐步下降,表明该复合物在大型动物中同样具备理想的葡萄糖响应特性(图7b)。持续葡萄糖监测系统连续监测血糖的实验结果表明,临床使用的甘精胰岛素的控制血糖水平正常时间不超过24小时(图7e)。而胰岛素复合物治疗控制血糖水平正常时间达168小时、156小时和192小时(图7f)。该复合物在整个治疗期间将血糖维持在正常范围(50-200 mg/dL),而高血糖和低血糖波动可忽略不计(图7f),这一结果不仅显示出该胰岛素复合物卓越的血糖管理能力,更完全符合临床对超长效胰岛素性能的预期。且在治疗180小时(1号猪)、168小时(2号猪)和216小时(3号猪)后,糖尿病猪的血糖仍未回升至初始水平,表明复合物能持续调节血糖超过216小时(图7f)。

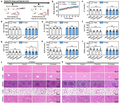
图8. BiGua70FPBA30聚合物及BiGua70FPBA30-胰岛素复合物的体内毒性评估。
BiGua70FPBA3聚合物和胰岛素复合物在小鼠体内表现良好的生物相容性。在重复给药耐受性研究中,皮下注射BiGua70FPBA30及和胰岛素复合物后7天和14天,小鼠体重均正常增长(图8b),血液生化指标(图8c至8i)和全血细胞计数与PBS对照组相比均无显著变化。注射后第7天和第14天的主要脏器的组织学分析结果表明,BiGua70FPBA30及其胰岛素复合物未表现出明显毒性(图8j, k)。注射部位皮肤切片组织学分析结果表明,连续注射7天和14天后中性粒细胞浸润和纤维化程度可忽略不计(图S33)。这些结果共同证明BiGua70FPBA30及其胰岛素复合物具有良好体内安全性。
华东理工大学材料科学与工程学院博士生张昊东是该论文的第一作者,华东理工大学刘润辉教授是论文的通讯作者。该研究得到了国家自然科学基金委、材料生物学与动态化学教育部前沿科学中心等基金的资助。
论文链接: https://doi.org/10.1021/jacs.5c12605