新产业
当前位置: 首页 >> 资讯 >> 新产业 >> 行业动态 >> 正文
东北大学舒杨教授、王建华教授课题组《ACS AMI》:Cu(II)和聚多巴胺在改善光热化学动力学治疗中的互惠作用
2021-08-12 来源:中国聚合物网 点击
关键词:化学动力学治疗

化学动力学疗法(CDT)作为一种新兴疗法,是利用芬顿或类芬顿反应将肿瘤细胞内的过氧化氢转化为羟基自由基,从而杀伤肿瘤细胞。由于肿瘤微环境的特性,有限的过氧化氢供给及较高的谷胱甘肽浓度都会限制羟基自由基的产量,影响CDT的效果。光热疗法(PTT)具有侵袭性低、疗效显著、副作用小的优点,但大部分光热纳米体系激光穿透深度不足,对深层肿瘤的治疗有限。因此迫切需要提高羟基自由基含量、改善材料光热转换效率、提高治疗效果。


近日,东北大学舒杨、王建华课题组在ACS Appl. Mater. Interfaces期刊上发表了题为Mutual Benefit between Cu(II) and Polydopamine for Improving Photothermal–Chemodynamic Therapy的文章(DOI: 10.1021/acsami.1c12199)。作者利用空心介孔二氧化硅纳米颗粒(HMSNs)输送聚多巴胺(PDA)和铜离子(Cu(II))。Cu(II)被细胞内谷胱甘肽(GSH)还原,随后生成的Cu(I)与过氧化氢(H2O2)发生类芬顿反应,生成羟基自由基(?OH),进行化学动力治疗(CDT)。聚多巴胺(PDA)作为一种传统光热剂,可以实现光热治疗(PTT)。本文探究了PDA的超氧化物歧化酶(SOD)模拟活性。PDA可将超氧阴离子(O2?–)转化为过氧化氢(H2O2)。H2O2的含量增加并进一步转化为下游的高毒性?OH,从而增强了CDT的治疗效果。此外,铜离子与PDA配位进一步提高PDA的光热转换效率。铜离子的化学动力学治疗与PDA的光热治疗互相促进,可以实现小鼠肿瘤消除。该治疗体系的协同治疗机制如图1。利用CDT与PTT的联合疗法,同时PDA具有SOD的性质,可提高H2O2含量。而Cu(II)与PDA配位可进一步提高PDA的光热效果。


图1 (A) HMSNs@PDA-Cu的制备路径; (B) HMSNs@PDA-Cu经808 nm激光照射后的协同治疗机制。


所得到的纳米粒子具有规则的形貌、良好的分散性和均匀的尺寸分布,尺寸约为110nm(图2),其可通过高渗透长滞留(EPR)效应聚集到肿瘤位置。不同投料比的HMSNs@PDA-Cu在808nm处的吸收明显不同,DA与Cu(II)的质量比为1:1.5时,其吸收最大,此时制备的纳米粒子光热性能最好。



图2 (A、B) HMSNs@PDA的SEM和TEM图像; (C、D) HMSNs@PDA-Cu的SEM和TEM图像; (E) 不同投料比的HMSNs@PDA-Cu在808nm处的吸光度; (F) HMSNs和HMSNs@PDA-Cu的FT-IR光谱; (G) HMSNs@PDA-Cu的Cu 2p谱图; (H) HMSNs@PDA-Cu的SEM图像和元素Mapping结果。


HMSNs@PDA具有良好的光热能力和光稳定性,而PDA中的半醌结构可与O2?–发生反应,将O2?–转化为H2O2和O2,表现超氧化物歧化酶的性质,增加癌细胞中H2O2的含量(图3)。



图3 HMSNs@PDA的(A) 吸收光谱; (B) 质量消光系数; (C) 光热效应表征; (D) 光热稳定性; (E) 通过WST法检测HMSNs@PDA的超氧化物歧化酶活性; (F) HMSNs@PDA对WST formazan生产的抑制; (G、H) HMSNs@PDA催化O2及H2O2的产生; (I) HMSNs@PDA的米氏常数。


图4表征了HMSNs@PDA-Cu对GSH的消耗及其产生?OH的能力。HMSNs@PDA-Cu对GSH的消耗可减弱细胞的抗氧化能力。对比了两种投料比的HMSNs@PDA-Cu产生?OH的能力,发现在相同条件下,HMSNs@PDA-Cu-2(DA: Cu(II)=1:1.75)比HMSNs@PDA-Cu-1(DA: Cu(II)=1:1. 5)产生更多的?OH



图4 (A、B) DTNB作为探针检测GSH; (C) GSH处理后的HMSNs@PDA-Cu的Cu 2p谱图; (D) 通过亚甲基蓝的降解检测生成的?OH; (E) HMSNs@PDA-Cu-2在不同时间内产生的?OH对亚甲基蓝的降解; (F) HMSNs@PDA-Cu-1和 HMSNs@PDA-Cu-2对亚甲基蓝的降解。


PDACu(II)的相互促进作用如图5 所示。PDA与Cu(II)配位后可提高PDA的光热转换效率,同时PDA仍保留其超氧化物歧化酶的性质。另外,由于PDA的光热性质而产生的高温还可促进?OH的产生。



图5 (A) 不同组成比例的 HMSNs@PDA-Cu-2经808nm的激光照射10min后达到的温度; (B、C) HMSNs@PDA-Cu-2的光热转化效率; (D) 通过WST法检测HMSNs@PDA-Cu-2的超氧化物歧化酶活性; (E) HMSNs@PDA-Cu-2对WST formazan生产的抑制; (F) TA检测不同条件下?OH的产生。


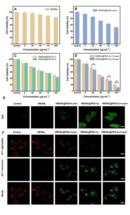
不同情况下HMSNs@PDA-Cu对MCF-7癌细胞的毒性及促进细胞内产生?OH的能力如图6。体外的PTT/CDT协同效应对癌细胞的毒性最大,且HMSNs@PDA-Cu-2的治疗效果优于HMSNs@PDA-Cu-1。基于HMSNs@PDA-Cu-2进行的后续实验表明其可促进细胞内羟基自由基的产生,同时破坏线粒体膜电位。


图6 (A、B、C和D) 不同处理情况下对MCF-7癌细胞的毒性; (E) DCFH-DA探针检测细胞内ROS; (F) JC-1探针检测线粒体膜电位。


动物水平的抗肿瘤治疗效果如图7。在带肿瘤的裸鼠模型皮下注射HMSNs@PDA-Cu-2,14天后观察治疗效果。HMSNs@PDA-Cu-2可有效抑制肿瘤生长。苏木精染色结果表明不同治疗条件下,主要器官都能保持良好的细胞形态学。



图7 (A) 不同组别的肿瘤生长抑制曲线; (B、D) 不同组别荷瘤小鼠治疗后的肿瘤大小; (C) 小鼠体重变化曲线; (E) 不同处理后小鼠的主要器官组织学分析。


相关链接

https://doi.org/10.1021/acsami.1c12199


免责声明:部分资料来源于网络,转载的目的在于传递更多信息及分享,并不意味着赞同其观点或证实其真实性,
也不构成其他建议。仅提供交流平台,不为其版权负责。如涉及侵权,请联系我们及时修改或删除。
邮箱:info@polymer.cn
(责任编辑:sun)
查看评论】【 】【打印】【关闭
  • 相关新闻
  • 无相关新闻