新产业
当前位置: 首页 >> 资讯 >> 新产业 >> 行业动态 >> 正文
哈佛医学院施进军教授、福州大学宋继彬教授Adv. Mater.:原位模拟抗氧化黑色素的形成及其在急性肝损伤的治疗与成像中的应用
2021-07-23 来源:中国聚合物网 点击
关键词:抗氧化治疗

由天然材料(如多巴胺和黑色素)组成的生物相容性纳米抗氧化剂在生物医学应用中具有非常重要的意义。在自然界中,基于黑色素的抗氧化防御系统可有效保护人体皮肤细胞免受紫外线辐射引起的氧化损伤。在这一过程中,表皮黑色素细胞中的酪氨酸首先被酪氨酸酶催化形成左旋多巴(L-DOPA)。L-DOPA进一步被氧化然后聚合形成真黑素(一种主要类型的黑色素)。聚多巴胺作为真黑素的传统形态,在人造黑色素的研究中占据了主导地位。然而,黑色素并非是一种序列明确的大分子,而是一种结构复杂的无规共聚物。其多样性和复杂的化学结构使得黑色素的精确化学组分和有效剂量无法被明确表示,进而影响了其在临床医学领域的应用及转化。


近日,哈佛医学院施进军教授和福州大学宋继彬教授,报道了一种原位模拟黑色素形成的策略并探索了其在抗氧化治疗中的应用。作者制备了一种聚乙二醇化的、苯硼酸基团保护的 L-DOPA 前体 (PAD),它可以自组装成纳米粒子 (PADN)。在氧化环境中,活性氧自由基的刺激会导致苯硼酸保护基脱落, PADN 转化为 PEG-L-DOPA,与黑色素的体内生物合成途径相似,PEG-L-DOPA 进一步被氧化并聚合成黑色素样结构。这种基于特定位点的“活性”设计保留了黑色素前体分子的各种有效功能,同时避免了传统黑色素类材料带来的相关挑战。相关工作以“Site-Specific Biomimicry of Antioxidative Melanin Formation and Its Application for Acute Liver Injury Therapy and Imaging”为题,发表于《Advanced Materials, 哈佛医学院博士后研究员赵彩艳博士为该论文第一作者。

1. PADN的设计及作用机理示意图。A) 黑色素的生物合成途径;B) PADN作为酪氨酸模拟物,通过类似于天然酪氨酸的氧化聚合途径来清除自由基;C) PADN的合成路线;D) PADN药物诱导的急性肝损伤模型中的治疗与成像作用。

PADN具有明确的、稳定的化学结构它的实际组分和剂量可以被精确控制。此外,由于PADNL-DOPA 表面的高活性基团被有效保护,它表现出良好的体内稳定性和血液循环稳定性。更重要的是,PADN的抗氧化活性不仅表现出刺激响应性,而且它还表现出比黑色素纳米颗粒更强的抗氧化活性,这可能同时归因于PADN在活性氧自由基刺激下的级联氧化重排反应和最后形成的具有自由基清除性能的黑色素样结构。在对乙酰氨基酚诱导的急性肝损伤/衰竭动物模型中,PADN在预防和治疗方面均表现出显著的疗效。

2. PADN 及相关材料的合成与表征。A) 透射电子显微镜和动态光散射分布图;B)在不同时间点PADN H2O2 清除效果;C) PADN对不同浓度H2O2的清除作用;D) PADN ONOO-清除作用;E) PADN 被氧化后的 UV-vis-NIR 吸收光谱图;F) PADN 被氧化后的PA 光谱和 PA 图像;G) PADN被氧化前后1H NMR谱图;H) PADNPEG-Dopa、氧化的PADNMel-NPsROS清除活性。

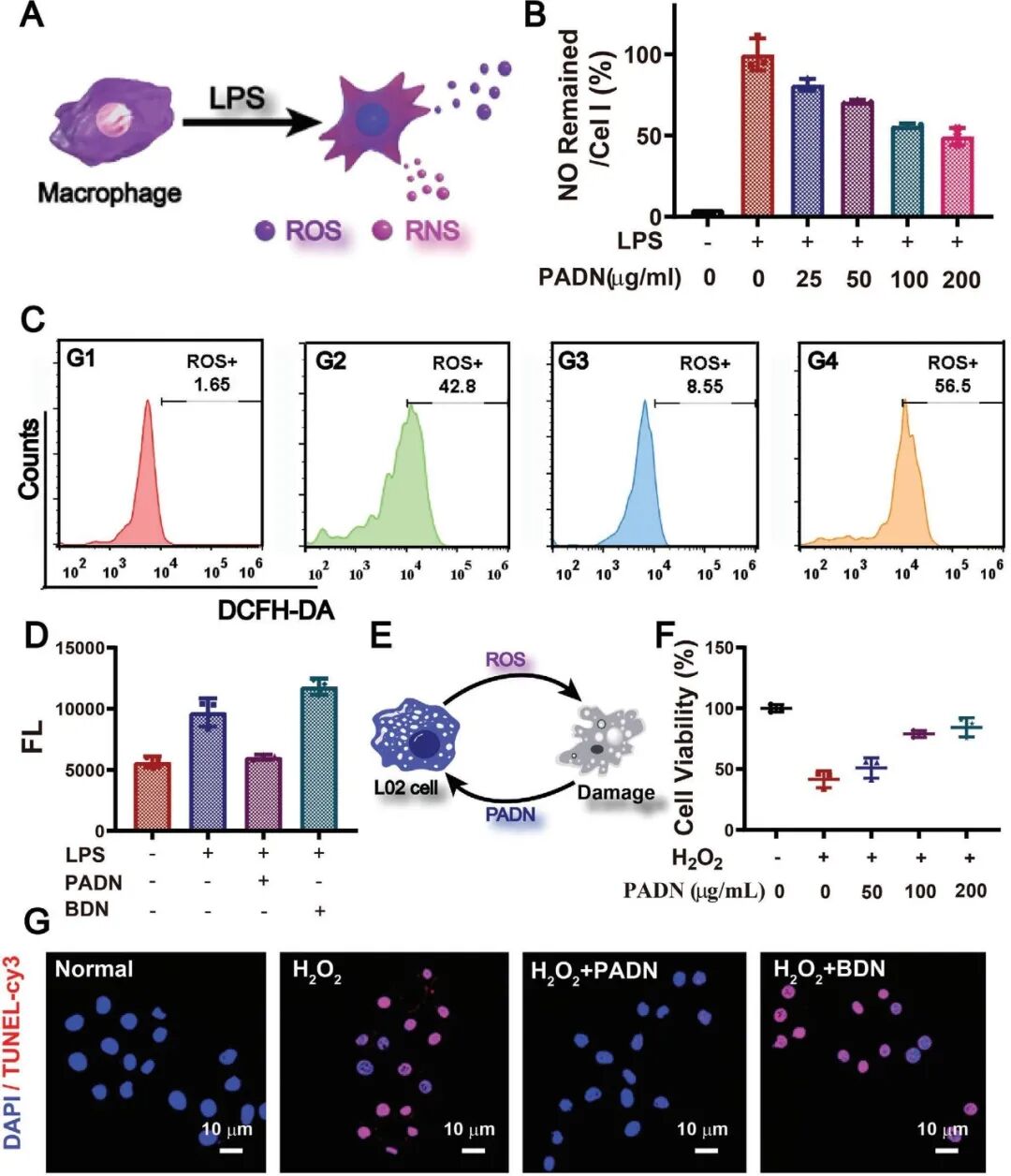
3. PADN 的自由基清除和细胞保护活性。A) LPS 刺激后 Raw 264.7 巨噬细胞中活性氧和活性氮物质升高;B) LPS刺激的Raw 264.7巨噬细胞中的 ?NO 含量;C) Raw 264.7 细胞中ROS水平的流式细胞术分析;D) Raw 264.7 细胞中 ROS 水平的定量分析;E) PADN L02 细胞的保护机理示意图;F) L02 细胞的细胞活力;G) L02 细胞在不同处理条件下的CLSM 图像。

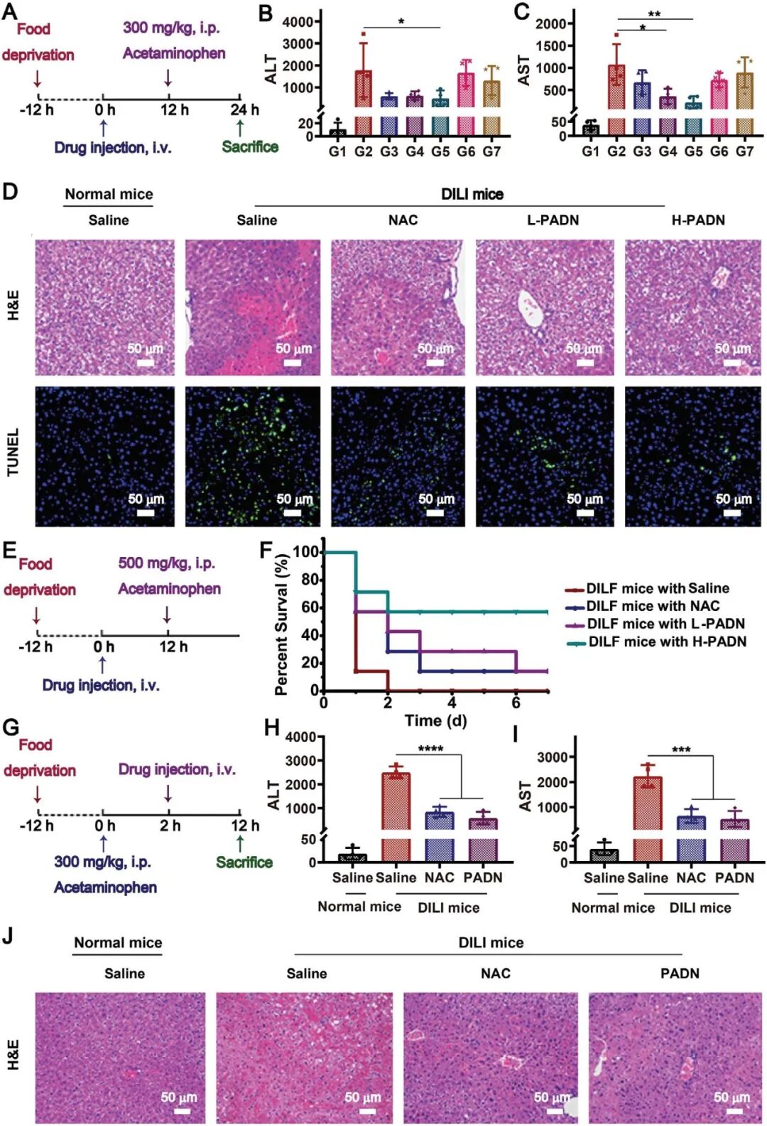
4. PADN对药物性急性肝损伤和肝功能衰竭的防治作用。A) AILI 小鼠建立和预防时间表示意图;B,C) 不同预处理条件下的 DILI 小鼠血清中ALTAST水平;D) 肝组织的 H&E 染色和 TUNEL 染色;E) DILF 小鼠建立和预防示意图;F) DILF 小鼠不同预处理条件下的生存曲线;G) AILI 小鼠的建立和治疗示意图;H,I) DILI 血清中ALTAST水平;J)肝组织的 H&E 染色。

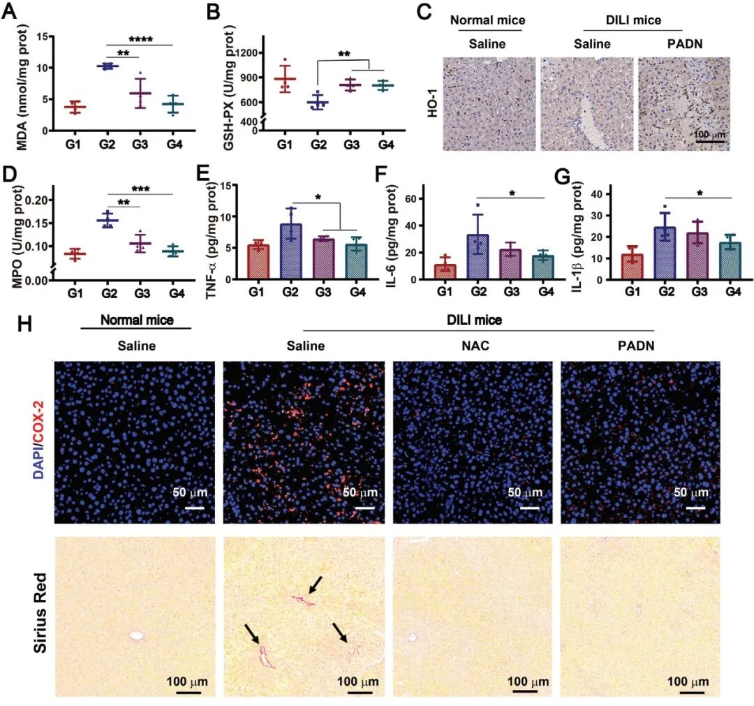
5. PADN 治疗机制研究。A,B) 肝组织中MDAGSH-PX水平;C)组织中 HO-1 的免疫组化分析;D) 肝组织中MPO分析;E-G) 肝组织中TNF-α、IL-6IL-1β水平;H) 肝组织中 COX-2 的表达和天狼星红染色。

此外,由于PADN本身没有光声信号,而黑色素具有良好的光声信号。在氧化环境下,伴随着PADN结构的转变,光声信号会逐渐增强。因此,PADN可对受损组织进行无创追踪和可视化研究。

6. PADN 的体内 PA 成像、药代动力学和生物分布。A) PA 介导的 DILI 疾病检测示意图;B) DILI 组织和正常肝脏组织的PA 图像;C) 不同组中PA 强度;D) DILI 组织中PADNPA 光谱;E) PADN 在正常肝组织中的PA光谱;F) 负载Cy5PADNCy5在健康小鼠中的血液循环曲线图;G) 负载IR 1061PADN在健康小鼠中的NIR-II 荧光成像;H) 负载IR 1061PADN在不同器官中的离体生物分布;I) 肝脏中 PADN 生物分布的半定量分析;J) 注射12小时后不同器官中PADN生物分布的半定量分析。


相关链接

https://doi.org/10.1002/adma.202102391


免责声明:部分资料来源于网络,转载的目的在于传递更多信息及分享,并不意味着赞同其观点或证实其真实性,
也不构成其他建议。仅提供交流平台,不为其版权负责。如涉及侵权,请联系我们及时修改或删除。
邮箱:info@polymer.cn
(责任编辑:sun)
查看评论】【 】【打印】【关闭
  • 相关新闻
  • 无相关新闻